User Roles and Permissions
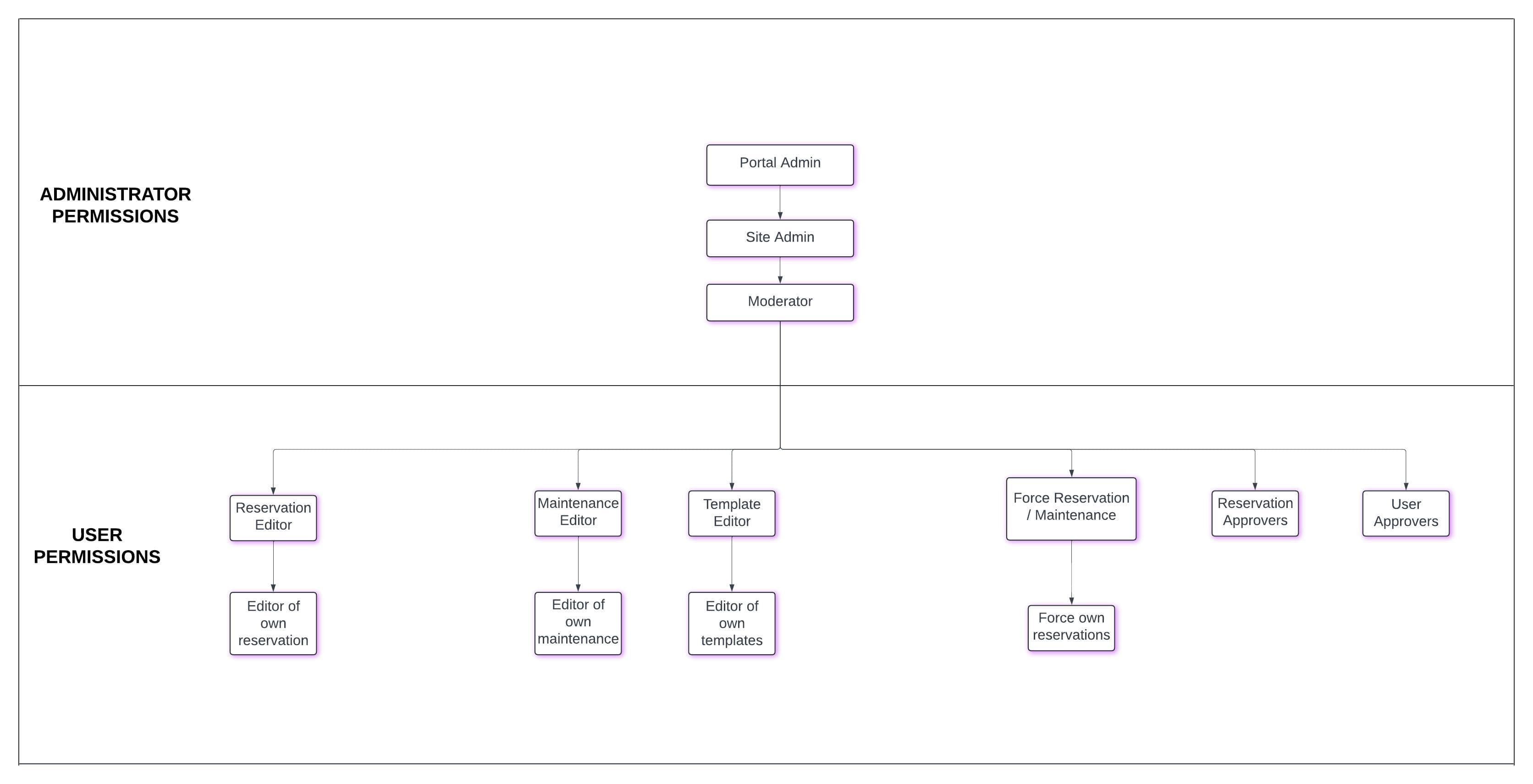
Users within your site can have different permissions to access and update data based the role they are assigned. Further granular control over resource visibility, ability to reserve, and rates can be assigned to users through the use of user groups and training requirements. The vast majority of users will have the User role with only a select few trusted super users being given moderator or administrator roles.
Primary Site Roles
User
A User is the base level user role and will make up most site members.
Users can do the following:
- Search and join sites;
- View and reserve resources (with the appropriate permissions);
- Search resources across QReserve's research network;
- View a history of personal approvals, reservations, and training;
- Edit their personal profile.
Moderator
A Moderator is the next level user role and can help with the management of sites.
Moderators can do everything Users can do plus the following:
- Edit reservations of other users in the site;
- Bypass certain reservation restrictions;
- Access all reports in administration;
- Manage site users;
- Manage training records;
- Manage resources;
- Bypass certain reservation restrictions.
Administrator
An Administrator is the highest level user role and has full control over sites.
Administrators can do everything Moderators can do plus the following:
- Manage site integrations;
- Manage site forms;
- Manage site settings;
- Manage site subscriptions;
- Delete sites.
Editing Roles
Roles can edited in your table of users through the Role column, when you are first adding users into your site, or from the Permissions tab when editing an individual user.
Additional Permissions
For users with the User primary site role, additional permissions can be applied to give partial abilities without giving full moderator or administrator access.
Reservation Editor
A reservation editor can create and modify any reservation in your site and make reservations on behalf of any user; however, they cannot access the administration portion of the site with this permission alone nor can they access any administrator overrides when creating or editing reservations or requests.
Restrict to Self-Created Requests
A reservation editor role can be restricted to only allow a user to modify or delete reservations for themselves or reservations they created on behalf of another user.
